Struktura Urzędu

Print Drukuj

 

Podstawy prawne działania Grodzkiego Urzędu Pracy można znaleźć w Biuletynie Informacji Publicznej Grodzkiego Urzędu Pracy w Krakowie 

Schemat organizacyjny Grodzkiego Urzędu Pracy w Krakowie można zobaczyć poniżej:

Adam Biernat - Dyrektor Urzędu;  - Zastępca Dyrektora; Aneta Chanek- Zastępca Dyrektora.

Schemat organizacyjny Grodzkiego Urzędu Pracy w Krakowie od 10 kwietnia 2026r.

pobierz schemat organizacyjny urzędu pracy (png)


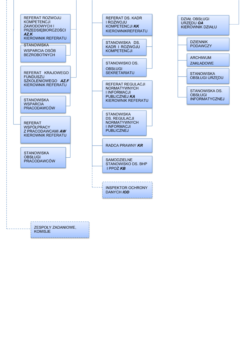
Szczegółowy schemat można zobaczyć poniżej:

Szczegółowy schemat organizacyjny cz 1

Szczegółowy schemat organizacyjny cz 2

pobierz schemat część pierwsza(png)  

pobierz schemat część druga(png)
 


Statut Grodzkiego Urzędu Pracy można znaleźć w Biuletynie Informacji Publicznej Grodzkiego Urzędu Pracy w Krakowie 

Regulamin Organizacyjny Grodzkiego Urzędu Pracy można znaleźć w Biuletynie Informacji Publicznej Grodzkiego Urzędu Pracy w Krakowie

 

 

 

.

Informacje o publikacji dokumentu